许多企业家也认为,如果公司不经营,在不处理的情况下可以自己注销。但事实并非如此,公司的主体将永远存在,只能通过注销完全退出市场。那么如何注销公司呢?未及时注销的公司的后果是什么?
一、注销公司的方式和所需信息
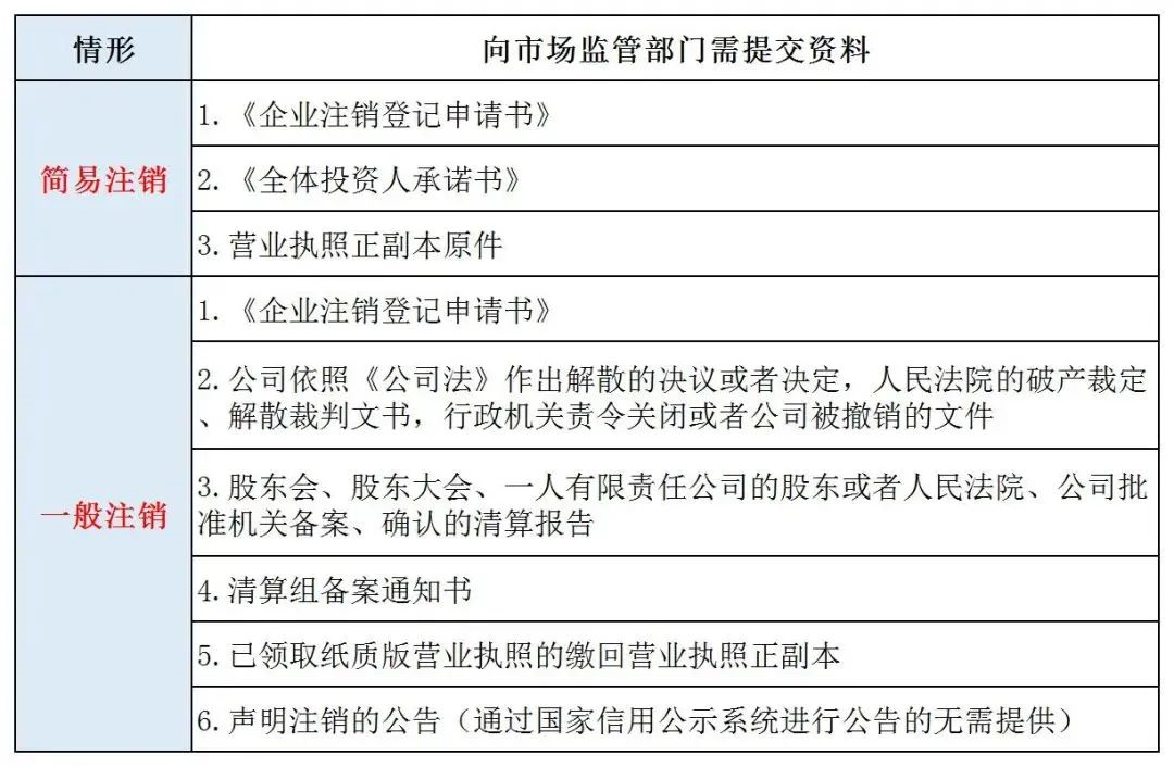
简单注销所需资料:
1.营业执照原件;
2.法人身份证复印件.U盾或数字证书;
3.四章:公章.财务章.法人章.发票章;
4.全体股东签署的承诺书。
一般注销所需资料:
公司全套资料信息、营业执照正副本、公司印章、税盘、空白发票、金税盘、报税盘、近三年所有会计报表及凭证。
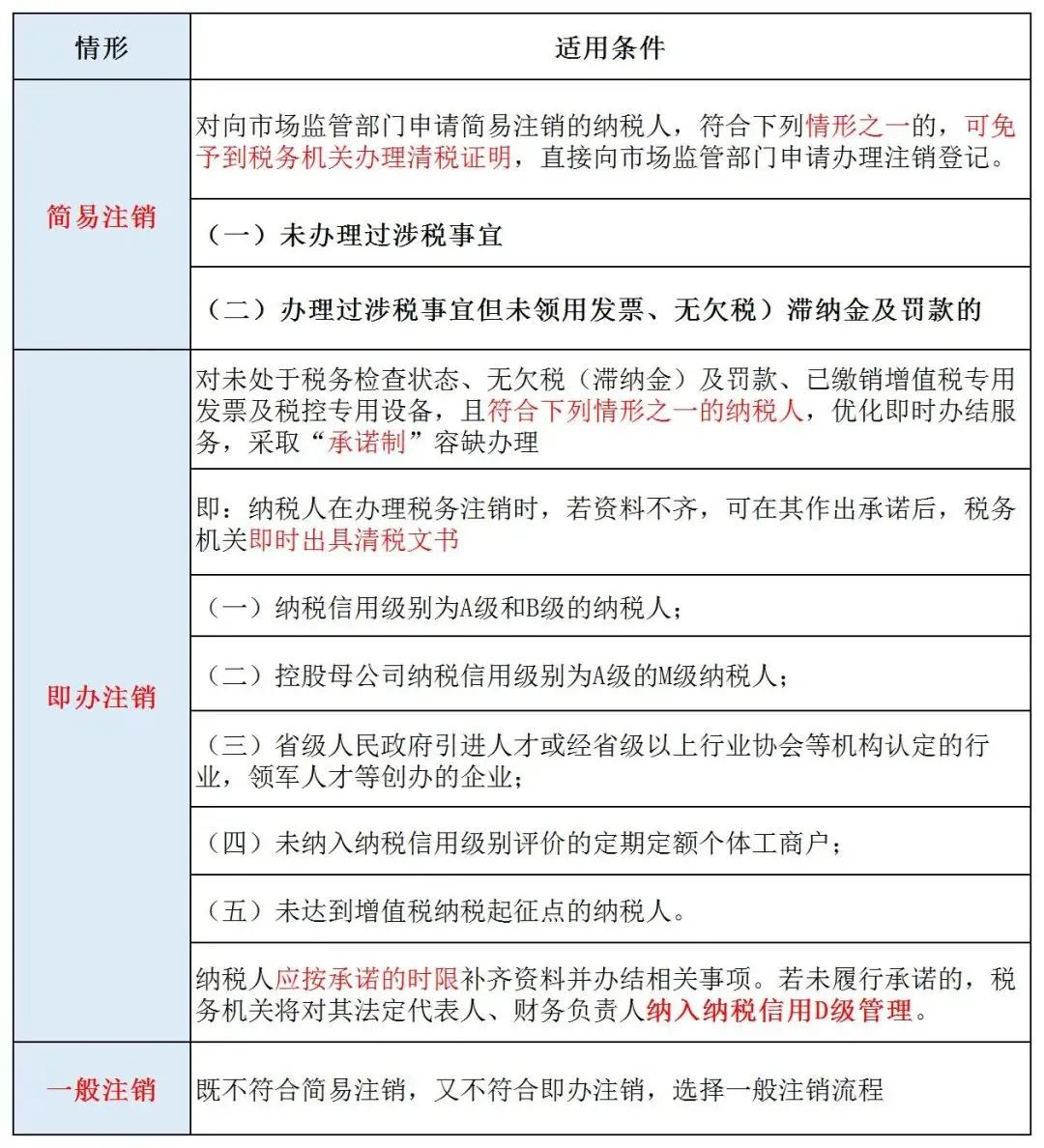
简单注销适用于那些没有开展业务活动的公司。没有债权和债务的公司,注销公示只需20天,公式期满后即可通过注销流程。不适合简单注销的公司只能走一般注销。
流程大致如下:成立清算组备案-公示-注销税务-注销营业执照-注销银行.印章.资质许可.知识产权等。
1. 税务注销分为三种方式:

2.工商注销有两种方式,以公司为例,需提供以下信息:

二、公司未及时注销的后果。
1.工商被列入黑名单。
①例如,如果您严重违法或不经营超过六个月,公司将被吊销营业执照,即被列入工商黑名单。
②如果连续三年没有年报,也将被列为严重违法失信企业。一旦被列为严重违法失信企业的法定代表人、负责人,三年内不能再注册公司。
2.税收容易列入黑名单。
①不经营,不报税,不管不顾,税务问题会越来越多,滞纳金和罚款也会越来越多。
②成为异常户,将被评为D级纳税人,影响纳税评级的法人及相关企业也将受到影响。
③发生重大税收违法行为,虚假开具发票、逃税、骗取税款等,涉及巨额的将承担行事责任并公示。
3.影响法人生活的方方面面。
①限制高消费,出行不便,不能买飞机和高铁的票。
②很难支付社会保障基金。只有一种方法可以继续支付社会保障基金。弥补公司之前欠下的所有税款、罚款和滞纳金,然后正常取消黑名单。
③黑名单不能申请贷款、移民甚至会影响孩子出国。
三、注销与吊销的区别。
注销:是指符合法律条件的企业在向原登记机关申请并经规定的清算程序后,应当消除主体资格。公司完全消失,法人资格合法终止,所有员工被解雇,所有银行资金被收回,所有债权和债务被终止。注销是一种合法的行为,也是公司停止运营的唯一结果。
吊销:是指工商行政管理部门因违反法律、法规或者行政规定而强制停止经营活动的行为。吊销后,公司仍存在并承担相应的债权债务,但不得经营。

四、吊销的后果。
1.法定代表人等信息将传输到全国工商系统黑企业数据库,实现全国监管,并将不良记录纳入全国金融征信系统;
2.被吊销营业执照后3年内,不得使用该企业名称;
3.被吊销营业执照的法定代表人3年内不得在全国申请或担任其他企业的高级管理人员(担任公司董事、监事、高级管理人员);
4.被吊销企业的法定代表人,终身进入工商系统黑名单,不得担任其他公司的法定代表人,不得列入黑名单,不得设立新公司;
5.法定代表人不能购票,不能办理贷款;
6.影响公司全体股东的信用。
暂时的离开不是结束。企业家总是经历生死。一家公司停业,干净快捷地注销,不留后患!
对公司不管不顾,任其自生自灭的,公司和法人、股东会有信用污点,后果非常严重!
最后,特别提醒最终的银行基本户必须注销掉,否则即使公司注销了,未来银行盘点也可能会将您纳入异常状态。
