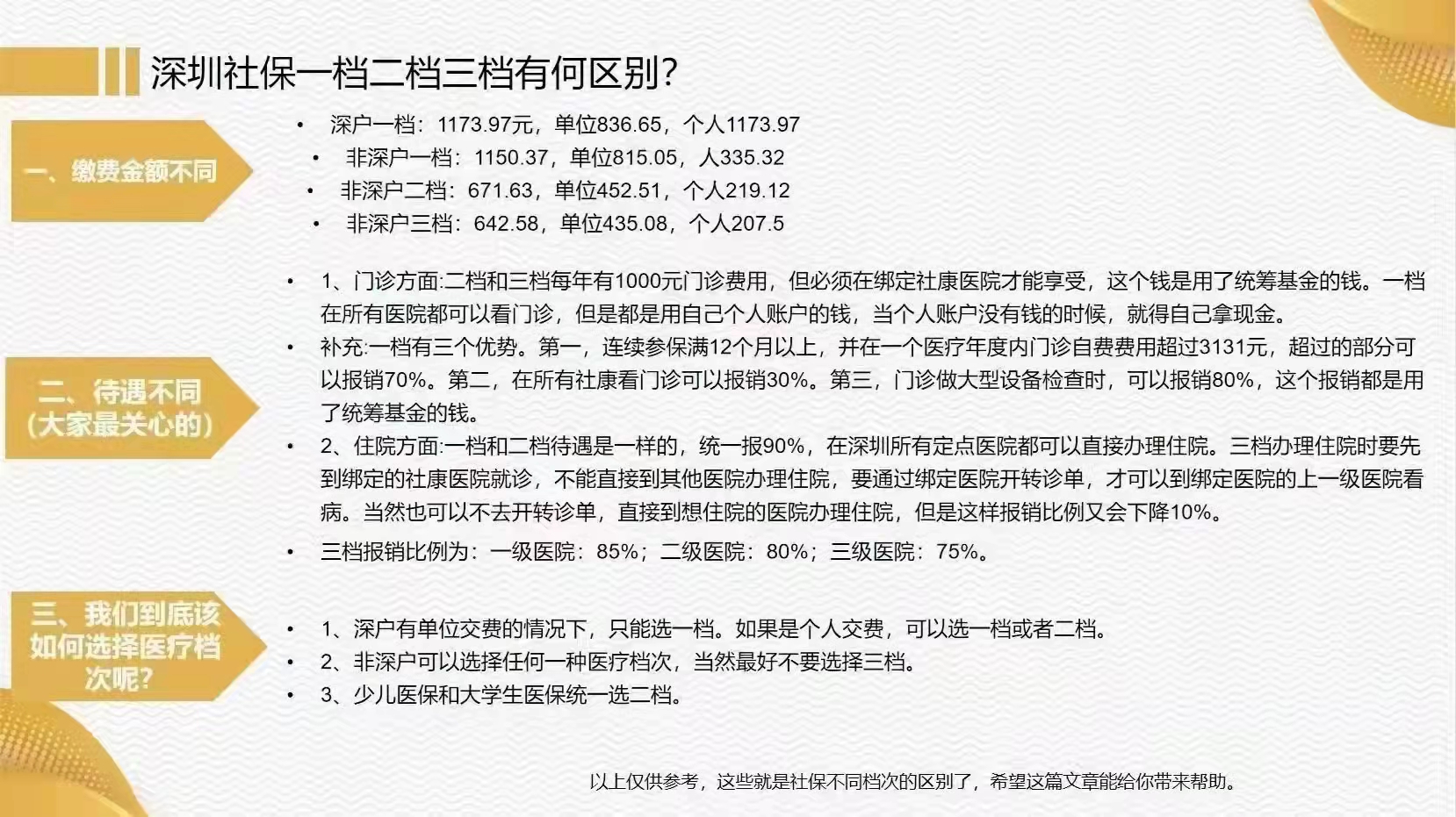
深圳社保一档二档三档有何区别?
一、缴费金额不同
深户一档:1173.97元,单位836.65,个人1173.97
非深户一档:1150.37,单位815.05,个人335.32
非深户二档:671.63,单位452.51,个人219.12
非深户三档:642.58,单位435.08,个人207.5
二、 待遇不同 以报销(大家最关心的)
1、门诊方面:二档和三档每年有1000元门诊费用,但必须在绑定社康医院才能享受,这个钱是用了统筹基金的钱。一档在所有医院都可以看门诊,但是都是用自己个人账户的钱,当个人账户没有钱的时候,就得自己拿现金。
补充一档有三个优势。
第一,连续参保满12个月以上,并在一个医疗年度内门诊自费费用超过3131元,超过的部分可以报销70%;
第二,在所有社康看门诊可以报销30%;
第三,门诊做大型设备检查时,可以报销80%,这个报销都是用 了统筹基金的钱。
2、住院方面:一档和二档待遇是一样的,统一报90%,在深圳所有定点医院都可以直接办理住院。三档办理住院时要先到绑定的社康医院就诊,不能直接到其他医院办理住院,要通过绑定医院开转诊单,才可以到绑定医院的上一级医院看病。当然也可以不去开转诊单,直接到想住院的医院办理住院,但是这样报销比例又会下降10%。
三档报销比例为:一级医院:85%;二级医院:80%;三级医院:75%。
三、我们到底该 如何选择医疗档次呢?
1、深户有单位交费的情况下,只能选一档。如果是个人交费,可以选一档或者二档。
2、非深户可以选择任何一种医疗档次,当然最好不要选择三档。
3、少儿医保和大学生医保统一选二档。
以上仅供参考,这些就是社保不同档次的区别了,希望这篇文章能给你带来帮助。
